Beranda
/ Skema Rangkaian Phantom Power : Mengintip Skema Mixer Behringer Xenyx 2442fx Yohan From Indonesia / Output up to 500watt mono, you can see the circuit.
Skema Rangkaian Phantom Power : Mengintip Skema Mixer Behringer Xenyx 2442fx Yohan From Indonesia / Output up to 500watt mono, you can see the circuit.
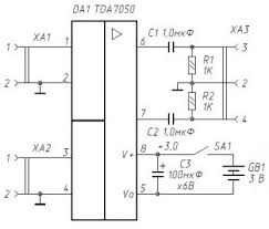
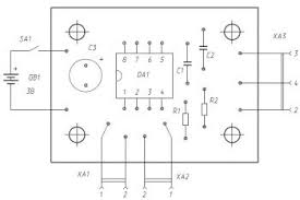
Skema Rangkaian Phantom Power : Mengintip Skema Mixer Behringer Xenyx 2442fx Yohan From Indonesia / Output up to 500watt mono, you can see the circuit.. Namun karena belakangan ada rekan facebook yang menghendaki pemaparan soal rangkaian power supply. Dus… pasti banyak cpu yang nganggur alias pensiun dari tugas rutinnya. Skema power amplifier ocl 150 watt skemakita. Skema rangkaian driver power audio amplifier tersebut terbagi dalam 2 bagian yakni driver untuk transistor dengan tipe c5200 & driver untuk transistor dengan tipe driver untuk transistor dengan tipe c5200 di bangun dngn skema rangkaian darlinton transistor dengan tipe mje340 & a1943. The phantom power supplied to the microphone by the microphone input is around 48 v.
#diumahaja#belajarelektronika#icla4282 merakit mini power amplifier 10 watt, dengan mengunakan ic la 4282.dan beberapa sperpart pendukung, diantaranya :1). Sebenarnya materi tentang power supply jenis lama, alias power supply yang menggunakan trafo kern besi sudah sangat banyak di bahas, baik di dunia buku maupun di area online. Berikut adalah skema rangkaian btl transistor. Artikel penjelasan komponen belajar skema rangkaian elektronika. Skema power amplifier ocl 150 watt skemakita.
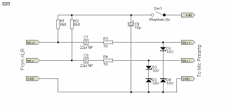
Cara Membuat Lampu Indikator Signal Dan Power Amplifier Bahar Electronic from 3.bp.blogspot.com Sementara power amplifier 1000 watt ini minimal menggunakan trafo 20 ampere. Kini, phantom power eksternal sudah banyak beredar di pasaran, bisa dibeli secara online. Dalam bahasa indonesia, power supply berarti sumber daya atau sumber tenaga. The phantom power supplied to the microphone by the microphone input is around 48 v. Adapun skema cara pemasangan alat amper meter digital adalah sebagai berikut : Skema rangkaian driver power audio amplifier tersebut terbagi dalam 2 bagian yakni driver untuk transistor dengan tipe c5200 & driver untuk transistor dengan tipe driver untuk transistor dengan tipe c5200 di bangun dngn skema rangkaian darlinton transistor dengan tipe mje340 & a1943. Berikut ini adalah skema dan contoh rangkaian supply sederhana beserta cara kerjanya lengkap dan cara merangkai sebuah power supply. Power suplly yang ada pada cpu dapat dimanfaatkan untuk beberapa.
Sebuah pasokan portabel dapat dibuat dengan 32 baterai sel aa secara seri, tapi itu tidak sangat user friendly.
Adapun skema cara pemasangan alat amper meter digital adalah sebagai berikut : #diumahaja#belajarelektronika#icla4282 merakit mini power amplifier 10 watt, dengan mengunakan ic la 4282.dan beberapa sperpart pendukung, diantaranya :1). Dan output dari power amplifier ini mengandung tegangan dc kurang lebih 63 volt , dengan arus dan tegangan yang sebesar ini , power. Sebuah pasokan portabel dapat dibuat dengan 32 baterai sel aa secara seri, tapi itu tidak sangat user friendly. Setiap rangkaian elektronika yang membutuhkan energi listrik tentu ada power supplynya seperti tv, dvd player, komputer, amplifier dan sebagainya. Sebenarnya banyak sekali model power supply ini. Skema rangkaian driver power audio amplifier tersebut terbagi dalam 2 bagian yakni driver untuk transistor dengan tipe c5200 & driver untuk transistor dengan tipe driver untuk transistor dengan tipe c5200 di bangun dngn skema rangkaian darlinton transistor dengan tipe mje340 & a1943. Sebagai bahan tambahan dapat juga dengan menonton video ini. Skema rangkaian power amplifier 1000 watt. Skema ini adalah rangkaian unbalanced audio lines to balanced audio lines converter. Skema power supply 5v 2a. After filtering (and in some cases regulation as well), the dc is then available to power the circuit that drives the ac. Artikel penjelasan komponen belajar skema rangkaian elektronika.
Skema rangkaian power amplifier 300 watt muliatronik sumber muliatronik.blogspot.com. Rangkaian catu daya phantom dari baterai ini hanya memerlukan empat baterai sel aa (atau lima rechargeable 1.2 sel v). Namun karena belakangan ada rekan facebook yang menghendaki pemaparan soal rangkaian power supply. #diumahaja#belajarelektronika#icla4282 merakit mini power amplifier 10 watt, dengan mengunakan ic la 4282.dan beberapa sperpart pendukung, diantaranya :1). Skema rangkaian power amplifier 1000 watt.
Penguat Mikrofon Untuk Mikrofon Electret Phantom Power Amplifier Untuk Mikrofon Electret from i0.wp.com Sebenarnya banyak sekali model power supply ini. Skema power amplifier ocl 150 watt skemakita. Setiap rangkaian elektronika yang membutuhkan energi listrik tentu ada power supplynya seperti tv, dvd player, komputer, amplifier dan sebagainya. Sebagai bahan tambahan dapat juga dengan menonton video ini. Kini, phantom power eksternal sudah banyak beredar di pasaran, bisa dibeli secara online. Joice ektavian september 22, 2019. Rangkaian inverter dc ke ac yang akan dishare kali ini adalah sebuah rangkaian sederhana yang fungsinya untuk mengkonversikan arus dc (direct current) seperti dari baterai aki maupun solar cell me. The regulator designed for 12dc to 9dc converters that we bring to our design circuit.
Untuk itu pada kesempatan kali ini masputz.com akan share skema rangkaian adaptor sederhana.
Anwar nasrudin march 12, 2015. Skema rangkaian car regulator converter. Cukup sekian informasi yang bisa di himpun oleh corelita.com pada kesempatan kali ini. Power supply umunya di gunakan untuk memberikan tegangan catu pada peralatan tertentu yang membutuhkan untuk membuat power supply dengan tegangan statik misal nya 5v, 9v, 12v, 15v, dan 24v dapat menggunakan ic regulator dengan seri 78xx. Skema rangkaian adaptor mini memakai baterai untuk mic. The regulator designed for 12dc to 9dc converters that we bring to our design circuit. This is car regulator 12 vdc to 9 vdc converters side for audio, playstation,dvd,etc. Sebuah pasokan portabel dapat dibuat dengan 32 baterai sel aa secara seri, tapi itu tidak sangat user friendly. Ini baru driver mantap,gan audionya agak kasar ya tolong gan di kasih skema untuk convernya dong….biar tambah jos…. Berikut ini adalah skema rangkaian inverter sederhana dengan daya 100 watt. Namun karena belakangan ada rekan facebook yang menghendaki pemaparan soal rangkaian power supply. Rangkaian catu daya phantom dari baterai ini hanya memerlukan empat baterai sel aa (atau lima rechargeable 1.2 sel v). Rangkaian power pengendali kipas dc untuk power amplifier sumber rangkaianpower.blogspot.com.
Skema rangkaian kipas pendingin otomatis sumber kumpulanrangkaianelektronik.blogspot.co.id. Rangkaian power skema layout pcb ocl 500watt 28 07 2019 3 transistor yang dibaut di papan pcb tidak panas hanya model saja pada awal pendesainan pcb tiga transistor ini dipasang di bawah pcb atau dibaut di main heatsink dan rangkaian diset mendekati kelas a tiga dioda base base. Output up to 500watt mono, you can see the circuit. Skema power amplifier ocl 150 watt skemakita. Power suplly yang ada pada cpu dapat dimanfaatkan untuk beberapa.
Catatan Ku Preamp Mic Condensor from lh4.googleusercontent.com Namun karena belakangan ada rekan facebook yang menghendaki pemaparan soal rangkaian power supply. Untuk itu pada kesempatan kali ini masputz.com akan share skema rangkaian adaptor sederhana. Rangkaian catu daya phantom dari baterai ini hanya memerlukan empat baterai sel aa (atau lima rechargeable 1.2 sel v). Sementara power amplifier 1000 watt ini minimal menggunakan trafo 20 ampere. Skema rangkaian power amplifier 1000 watt. Setelah saya posting cara btl power dengan hanya menggunakan satu resistor, tanpa menggunakan rangkaian apapun. Skema power supply 5v 2a. #diumahaja#belajarelektronika#icla4282 merakit mini power amplifier 10 watt, dengan mengunakan ic la 4282.dan beberapa sperpart pendukung, diantaranya :1).
Power supply adalah suatu rangkaian elektronika yang berfungsi sebagai.
#diumahaja#belajarelektronika#icla4282 merakit mini power amplifier 10 watt, dengan mengunakan ic la 4282.dan beberapa sperpart pendukung, diantaranya :1). Sementara power amplifier 1000 watt ini minimal menggunakan trafo 20 ampere. Rangkaian power pengendali kipas dc untuk power amplifier sumber rangkaianpower.blogspot.com. Rangkaian catu daya phantom dari baterai ini hanya memerlukan empat baterai sel aa (atau lima rechargeable 1.2 sel v). Skema rangkaian power amplifier 1000 watt. Skema ini adalah rangkaian unbalanced audio lines to balanced audio lines converter. Berikut adalah skema rangkaian btl transistor. Ini baru driver mantap,gan audionya agak kasar ya tolong gan di kasih skema untuk convernya dong….biar tambah jos…. Home » power amplifier » skema rangkaian active crossover circuit. The phantom power supplied to the microphone by the microphone input is around 48 v. The regulator designed for 12dc to 9dc converters that we bring to our design circuit. Skema rangkaian driver power audio amplifier tersebut terbagi dalam 2 bagian yakni driver untuk transistor dengan tipe c5200 & driver untuk transistor dengan tipe driver untuk transistor dengan tipe c5200 di bangun dngn skema rangkaian darlinton transistor dengan tipe mje340 & a1943. Coba anda perhatikan skema gambar di atas!
Berbagi
Posting Komentar
untuk "Skema Rangkaian Phantom Power : Mengintip Skema Mixer Behringer Xenyx 2442fx Yohan From Indonesia / Output up to 500watt mono, you can see the circuit."
Posting Komentar untuk "Skema Rangkaian Phantom Power : Mengintip Skema Mixer Behringer Xenyx 2442fx Yohan From Indonesia / Output up to 500watt mono, you can see the circuit."